建立逻辑树
运用逻辑树可以得出解决问题的各种方案。回想一下,我们在前文提到序列分析法包括以下步骤:
- 是否有问题?
- 问题在哪里?
- 为什么存在?
- 我们能做什么?
- 我们应该做什么?
在步骤2和步骤3,可以使用具体的流程图和因果结构,展示公司的经营要素、作业或任务如何相互联系构成一个系统,建立“背景”模型。
在步骤4和步骤5,运用逻辑树得出可能的解决方案,以及实施这些方案对公司可能产生的影响。
文章写完之后,我们也可以用逻辑树进行检查,找出各组思想中的缺漏之处。
寻找解决方案
使用逻辑树可以从逻辑上找出解决问题的可能方案。例如,第213页的图9-5呈现了任务结构示意图,其中的一项措施就是削减直接人工支出。
为了确定客户应如何削减直接人工成本、合理决策,咨询顾问运用了逻辑树来分析问题,根据“相互独立,完全穷尽”的原则,对各种可能性做了系统的逻辑细分。图9-13展示的就是逻辑树的一部分:

下面是对图9-13的解释。
• 把直接人工成本细分为:
-初始准备过程成本。
-生产部门生产每根香烟的成本。
-包装部门的成本。
-其他成本。
•把生产每根香烟的成本细分为单位小时成本和生产每百万根香烟的小时数,因为:

• 削减每小时成本的方法有:
-尽量减少加班时间。
-使用廉价劳动力。
-尽量减少工资支出。
• 削减每百万根香烟生产时间的方法有:
-减少每台机器所需的工人。
-提高机器运转速度。
-提高机器效率。
• 继续进行到下一层次。
将逻辑上的各种可能性展开后,咨询顾问即可计算相关收益、评估每种行动方案的风险,以确定最终行动方案。
同样,还可以运用逻辑树对战略性机会进行展开分析。图9-14探讨了在某个欧洲小国扩展业务的战略性机会,以及应采取的相应措施。分析时还是应尽可能遵循“完全穷尽”原则。

寻找各组思想的缺陷
用逻辑树展示各组思想之间的相互关系,可以检查已经写完的文章的逻辑。下面的例子摘自为得克萨斯州一家公司写的项目建议书,如表9-1 所示。
这家公司的业务是向全美国的建筑工地分销管材和接头。公司将从供应商处购买的产品存放在中心仓库,通过中心仓库向全美各地的十几家小仓库供货。公司不久前被并购,新“东家”认为,中心仓库价值2700万美元的库存成本太高。另外,由于中心仓库的一些产品经常缺货,各地仓库也会直接向供应商订货,这进一步增加了总的库存成本。

摆在我们面前的又是一段冗长平庸的关于商业信息的文字。它晦涩难懂是因为作者对需要表达的内容缺乏清晰的认识,是由解决问题的方法混乱造成的。
我们需要问问自己,表9-1中提出的问题是不是“关键问题”?它们和我们对问题的界定有什么关系?严格地说,在措辞上,关键问题是需要回答是或否的问题(即是非问题)。通过是或否的回答,我们的分析就能导向具体的最终结果,从而证明或否定我们对问题起因的理解。
类似“必要的库存投资是多少”这样的问题不是是非问题。正确的表述应该是“现有库存水平是否过高”或者“我们是否需要现在这么多的库存”。如果理解了第8章所讲的解决问题的流程,就会明白后两种正确的表述是为了判定问题是否已经得到解决。
现在的问题是管理层认为,价值2700万美元的库存成本太高了(现状,R1),应该是其他数字(目标,R2)。接下来要做的就是确定合理的数字是多少,这样才能判断目前的库存成本是不是过高。这一步是在界定问题,如图9-15所示:

假设目前的库存成本确实过高,我们可以用树状图找出库存成本过高的原因。哪些做法会增加库存?可能发生的情况如图9-16所示:

现在我们可以根据表9-1“关键问题”中的第二和第四个问题设计恰当的是非问题:
- 中心管理系统是否准确下达了订单?
- 过期库存和滞销库存水平是否过高?
综上所述,首先,我们要讨论的不是“是非问题”本身,而是咨询顾问为客户解决问题时的分析过程。其次,目前存在的问题是中心系统的库存占用了太多运营资金。因此,正确的表述方法应该如图9-17所示:

总之,我认为写文章,尤其是写咨询项目建议书时,没有必要专门辟出一部分来写“是非问题”,它们应该融入解决问题的分析过程中。问题、过程和研究的最终结果实际上是一回事。
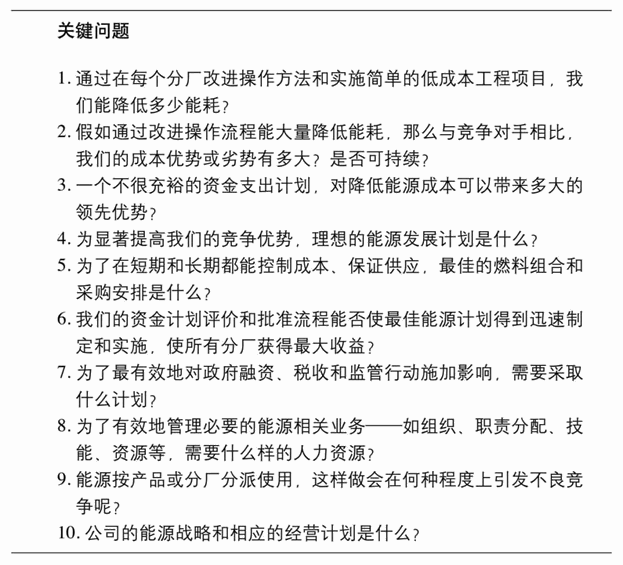
我发现,根据“是非问题”进行思考往往收效甚微。下面再举一个例子,进一步证明使用逻辑树揭示各组思想之间相互关系的价值。表9-2罗列了一系列比前文更复杂的“是非问题”, 提出这些问题是为了帮一家工厂寻找减少能源消耗的可行方法。
减少能源消耗的方法如图9-18所示,最右边的数字是表9-2中关键问题的编号,对应着左边的项目。


你会发现问题7、8、9与主题无关。问题1、2、6与修理现有设备以减少使用BTU有关,问题3和4与采用新设备、减少使用BTU有关,问题5与维持现有设备、使用低成本燃料有关,问题3与增加新设备、使用低成本燃料有关。问题10则与总体缩减能源开支有关。
记住,各组思想都来自大脑的分析活动。在试图解决某个问题的时候,你的分组思路可能来源于指导你进行分析的某种思维结构。把你的思路和这样的思维结构相对照,可以帮助你证明它们在逻辑上是否有效。






本书评论