小强第一次思考人生
四、找到自己的价值观
以前小强最讨厌见的人就是老付,倒不是对老付本人有什么成见,主要是每次见到老付时老付总会向他询问项目进展情况、布置新的任务等,让小强觉得很烦。用小强自己的话说就是:“整天跟催命鬼似的,感觉上辈子欠他的一样。”
现在的小强却像是老付的“粉丝”一样,心里对老付崇拜得五体投地。但是白天在办公室他还不敢太张扬,那感觉就像是搞到了一张心中偶像的演唱会门票,想要告诉所有人,又怕有人将自己手里宝贵的门票抢走一样。
两周前,老付帮小强找到时间黑洞和高效时段之后,就出差去了上海。在这段时间内,小强通过记录时间日志而不断地优化自己的时间安排,但是有一个问题还是令他非常困惑:如何将最重要的事安排在自己的最高效时段。其实这个问题的关键就是:什么是最重要的事?小强等不及老付回来就给他发了一封E-mail,内容只有一行字:
最高效的时段应安排最重要的事,但什么才是最重要的事?
第二天早晨9点,小强收到了老付的回信——这是老付的处理邮件时段——也只有一行字:
你的价值观在哪里?
小强看后一下子懵了:什么是价值观?虽然每天都有人提起人生观、价值观、世界观,但它们具体指什么,很少有人能说清楚。小强赶紧上网搜索。
所谓价值观是指一个人对周围的客观事物(包括人、事、物)的意义、重要性的总评价和总看法。
“这样看来,需要先找到自己的价值观,然后才能根据价值观对人、事、物作出评估,最后才能决定什么是最重要的事,以及它们值得我花费多少时间。我的价值观究竟是什么呢?我平时是以什么为标准来评判事情对我是不是重要,以及哪件事情更加重要的呢?糟糕,我以前一定是有一个标准的,但现在我怎么忘得一干二净了呢?不行,还是写封E-mail问问老付吧。”小强下班后没有离开办公室。即使老付不在,他仍然将这个时间段留给自己去思考关于“成长”的问题。
价值观没有对错
仍然是第二天早晨,老付的E-mail如约而至:
Hi,小强:
你的记忆力并没有问题,你不用为此感到难堪,因为价值观不在你的记忆系统里,它在你的经验中。我们要做的,也不是从你的记忆中苦苦搜索,而是从你的经验中去提炼。你让我想到了一个故事:有一个老人,留着一把花白的大胡子。有一天,邻家小孩问他,你这么长的胡子,晚上睡觉的时候,是把它放在被子里面,还是放在被子外面呢?老人一时竟答不上来。晚上睡觉的时候,老人想起了小孩问他的话。他先把胡子放在被子外面,感觉很不舒服;他又把胡子拿到被子里面,仍然觉得很难受。就这样,老人一会儿把胡子拿出来,一会儿又把胡子放进去,折腾了一个晚上,他始终想不出来,以前睡觉的时候胡子是怎么放的。
你虽然说不出来你的价值观是什么,但是过去你的的确确是按照自己的价值观进行评估和取舍的,所以请你不要着急,它就在那里,没有消失,我会和你一起提炼出你的价值观的。
价值观就像我刚才说过的那样没有对错之分,每个人在自己的人生路上都有自己的走法。
第一种人,拿着地图走路,这样的人喜欢在做一件事情之前先做好详细的计划,然后按照自己的计划去办事。
第二种人,看着路牌走路,这样的人喜欢走一步看一步,每到一个十字路口,都要选择一次方向,最终走向哪里,自己都不知道。
第三种人,顺着方向走路,这样的人只选择一个大方向,然后就朝着这个方向努力,一路披荆斩棘,靠一个信念坚定地走下去。
你能说哪一种走法是错的吗?建筑设计师是第一种人,科研人员是第二种人,创业者是第三种人。问题是,你是哪种人?你愿意做哪种人?
小强看到老付的E-mail后思考了很久。他现在太需要一位人生的导师了,自参加工作以来,整天都是浑浑噩噩的。到底自己追求的是什么?每天工作是为了什么?什么样的人生才有意义?小强第一次站在一个更高的位置上审视自己,第一次思考关于人生规划、职业规划的问题。好在还有老付,这个拉着他向前走的老付。
小强立刻给老付写了一封言辞恳切的E-mail,请求分享老付的价值观。
如何找到自己的职业价值观
老付的回复:
通过你的E-mail我看到你已经在思考你的个人价值和社会价值,这非常不错。每一个在职场上成功的人,都是与自己竞赛的胜利者,都是职业生涯的规划者,都是人生规划的实践者。既然你要我分享我的价值观,那好,我就和你分享一下我的职业价值观,它是价值观在工作中的具体体现。
1. 管理:工作的目的和价值在于获得对他人或某事物的管理支配权,能指挥和调遣一定范围内的人或事物。
2. 成就感:工作的目的和价值在于不断创新、不断取得成就、不断得到领导与同事的赞扬,或不断实现自己想要做的事。
3. 社会交际:工作的目的和价值在于能和各种人交往,建立比较广泛的社会联系和关系,甚至能和知名人物结识。
当我找到了自己的职业价值观之后,在处理工作中的事务时就得心应手多了,比如有这么两件事情同时需要处理,我如何决定它们的优先级别呢?一件事情是解决一个公司所有人都没有办法搞定的技术难题,另一件事情是主持一个新项目的管理工作。如果按照我现在的价值观来看,管理肯定是处在第一位的,因此我会选择主持新的项目;如果放到10年前,那时候我的价值观和现在不一样,我会更加注重成就感,因此我会充满激情地投入到技术攻关中去。你从这个小例子中得到了什么启示吗?
小强看后心领神会,于是给老付回信:
你是想告诉我:价值观是有可能由于经验的积累、环境的变更而不断调整的,对吗?我很羡慕你有这么明确的职业价值观,我的价值观还在和我捉迷藏,你能帮我找到自己的职业价值观吗?
第二天一早,老付回复的E-mail又到了:
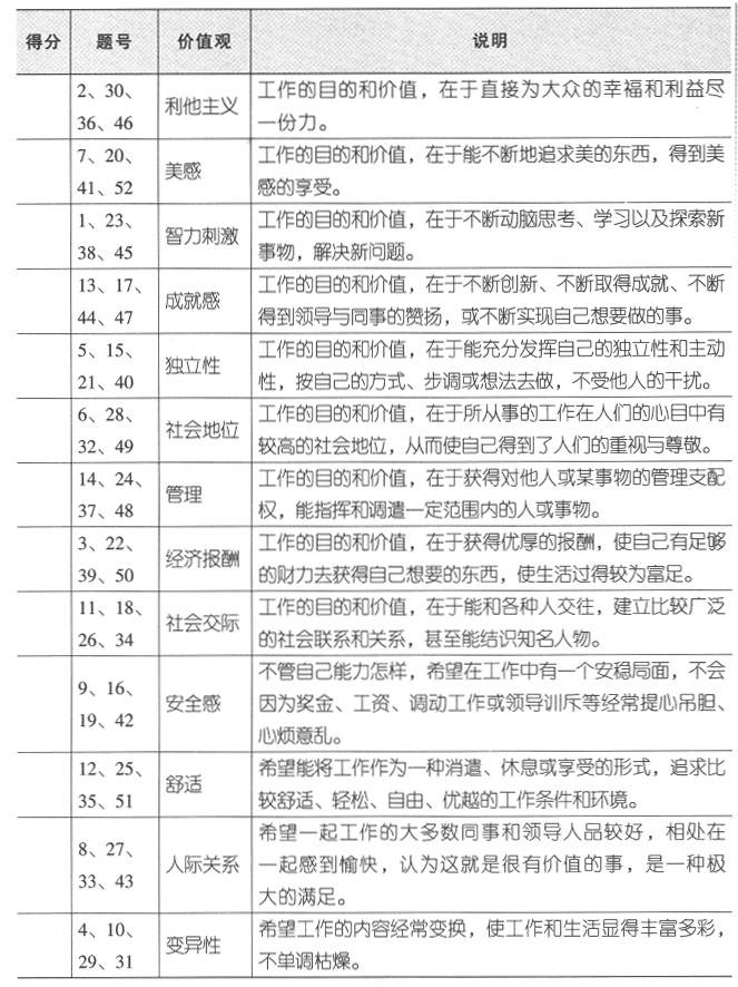
其实想找出自己的价值观并非难事,我的价值观也是根据一份《职业价值观自测表》得来的,我把它转发给你,当你完成这份测量表的时候,你的价值观也就展现在你的面前了。
职业价值观自测表
说明:下面有52道题目,每个题目都有5个备选答案,请根据自己的实际情况或想法,在题目后面圈出相应字母,每题只能选择一个答案。通过测验,你可以大致了解自己的职业价值观倾向。
A——非常重要
B——比较重要
C——一般
D——较不重要
E——很不重要
1. 你的工作必须经常解决新的问题。
A B C D E
2. 你的工作能为社会福利带来看得见的效果。
A B C D E
3. 你的工作奖金很高。
A B C D E
4. 你的工作内容经常变换。
A B C D E
5. 你能在你的工作范围内自由发挥。
A B C D E
6. 工作能使你的同学、朋友非常羡慕你。
A B C D E
7. 工作带有艺术性。
A B C D E
8. 你的工作能使人感觉到你是团体中的一分子。
A B C D E
9. 不论你怎么干,你总能和大多数人一样晋级和涨工资。
A B C D E
10. 你的工作使你有可能经常变换工作地点、场所或方式。
A B C D E
11. 在工作中你能接触到各种不同的人。
A B C D E
12. 你的上下班时间比较随便、自由。
A B C D E
13. 你的工作使你不断获得成功的感觉。
A B C D E
14. 你的工作赋予你高于别人的权力。
A B C D E
15. 在工作中,你能试行一些自己的新想法。
A B C D E
16. 在工作中你不会因为身体或能力等因素而被人瞧不起。
A B C D E
17. 你能从工作的成果中,知道自己做得不错。
A B C D E
18. 你经常要外出,参加各种集会和活动。
A B C D E
19. 只要你干上这份工作,就不再被调到其他意想不到的单位和工种上去。
A B C D E
20. 你的工作能使世界更美丽。
A B C D E
21. 在你的工作中,不会有人常来打扰你。
A B C D E
22. 只要努力,你的工资会高于其他同年龄的人,升级或涨工资的可能性比干其他工作大得多。
A B C D E
23. 你的工作是一项对智力的挑战。
A B C D E
24. 你的工作要求你把一些事物管理得井井有条。
A B C D E
25. 你的工作单位有舒适的休息室、更衣室、浴室及其他设备。
A B C D E
26. 你的工作让你有可能结识各行各业的知名人物。
A B C D E
27. 在你的工作中,能和同事建立良好的关系。
A B C D E
28. 在别人眼中,你的工作是很重要的。
A B C D E
29. 在工作中你经常接触到新鲜的事物。
A B C D E
30. 你的工作使你能常常帮助别人。
A B C D E
31. 你在工作单位中,有可能经常变换工作。
A B C D E
32. 你的作风使你被别人尊重。
A B C D E
33. 同事和领导人品较好,相处比较随便。
A B C D E
34. 你的工作会使许多人认识你。
A B C D E
35. 你的工作场所很好,比如有适度的灯光,安静、清洁的工作环境,甚至恒温、恒湿等优越的条件。
A B C D E
36. 在工作中,你为他人服务,使他人感到很满意,你自己也很高兴。
A B C D E
37. 你的工作需要计划和组织别人的工作。
A B C D E
38. 你的工作需要敏锐的思考。
A B C D E
39. 你的工作可以使你获得较多的额外收入,比如常发实物、常购买打折扣的商品、常发商品的提货券、有机会购买进口货等。
A B C D E
40. 在工作中你是不受别人差遣的。
A B C D E
41. 你的工作结果应该是一种艺术而不是一般的产品。
A B C D E
42. 在工作中不必担心会因为所做的事情领导不满意,而受到训斥或经济惩罚。
A B C D E
43. 在你的工作中能和领导有融洽的关系。
A B C D E
44. 你可以看见你努力工作的成果。
A B C D E
45. 在工作中常常要你提出许多新的想法。
A B C D E
46. 由于你的工作,经常有许多人来感谢你。
A B C D E
47. 你的工作成果常常能得到上级、同事或社会的肯定。
A B C D E
48. 在工作中,你可能做一个负责人,虽然可能只领导很少的人,你信奉“宁做兵头,不做将尾”的俗语。
A B C D E
49. 你从事的那种工作,经常在报刊、电视中被提到,因而在人们的心目中很有地位。
A B C D E
50. 你的工作有数量可观的夜班费、加班费、保健费或营养费等。
A B C D E
51. 你的工作比较轻松,精神上也不紧张。
A B C D E
52. 你的工作需要和影视、戏剧、音乐、美术、文学等艺术打交道。
A B C D E
评分与评价:
上面的52道题分别代表13项工作价值观。每圈一个A得5分、B得4分、C得3分、D得2分、E得1分。请你根据下面的评价表中每一项前面的题号,计算每一项的得分总数,并把它填在每一项的得分栏上,然后在表格下面依次列出得分最高和最低的三项。

得分最高的三项是:
1. _______2. ________3. _______.
得分最低的三项是:
1. _______2. ______3. ________.
从得分最高和最低的三项中,可以大致看出你的价值倾向,在工作过程中可以当做评估优先级别的标准。
如果你身边的同事也愿意做这样的职业价值观测试的话,你会发现一个非常奇妙的现象:平常和你关系比较密切的同事,他们得分最高的三项和你是差不多的,关系比较疏远的同事则恰恰相反。这说明什么?说明价值观是我们看不见的触角,当你和其他人接触的时候,总是会先用触角感应一下对方是否和你是一类人。当然,对于这些你可能一无所知,但是你确实在这么做!今后在你挑选自己的伙伴或者合作者时,不妨先考虑一下对方的价值观是否和自己相符。
小强,我希望你能明确地把握自己的价值观,因为它是影响你一生的关键因素。在你找出你的价值观之后,将它们写在一张卡片上,这样你就可以不断地巩固、修正它。将卡片放在你抬眼可见的位置,这很重要。






本书评论