安居多伦多
  • 多市生活
    • 多市生活
    • 加国税务
    • 旅游度假
    • 生活安全
    • 行车安全
    • 窍门集锦
  • 多市书苑
    • 热门
    • 小说
    • 教育
  • 家居信息
    • 家居信息
    • 房屋保养
    • 房屋贷款
    • 房屋租赁
    • 房屋建筑
    • 房前屋后
    • 家居风水
  • 健康保健
    • 健康保健
    • 饮食起居
    • 食品安全
    • 健身锻炼
  • 书苑账户
    • 书苑登入
    • 书苑注册
    • 忘记书苑密码
    • 书苑账户信息
    • 关于我们
    • 联系我们
    • 隐私政策
多伦多书苑
在线书籍:随时阅读,随身听书。
所有书籍 | 人文 | 人物 | 人生 | 健康 | 儿童 | 医学 | 历史 | 历史 | 古典 | 哲学宗教 | 商业 | 外国 | 寓言 | 小说 | 教育 | 风水 | 管理 | 语言 |
为使本公益资源网站能继续提供免费阅读,请勿屏蔽广告。谢谢!报告弹出广告被滥用。
  1. 安居多伦多
  2. 网上书苑
  3. 历史
  4. 地球编年史:失落的国度

地球编年史:失落的国度

2022-02-03 0人点赞 0条评论
点赞
x
语速1.0: 2.0
进度0:

上一页   |   返回目录   |   下一页

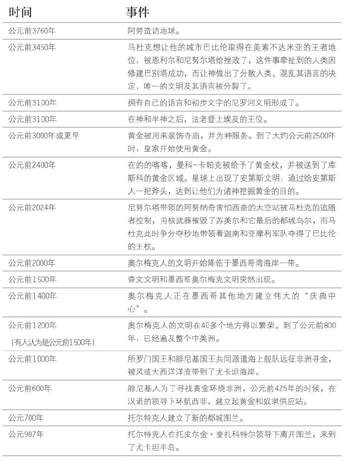
大事件年表

(公元前3760年—公元1519年)

大事件年表

大事件年表

上一页   |   返回目录   |   下一页

类似书籍

信息简史
信息简史
美国自由的两面性
美国自由的两面性
地球编年史:当时间开始
地球编年史:当时间开始
隋唐演义
隋唐演义
自下而上 - 万物进化简史
自下而上 - 万物进化简史
全球通史
全球通史
Author:

标签: 暂无
最后更新:2022-02-03
< 上一篇
下一篇 >

本书评论

取消回复

©2021 安居多伦多 - 版权所有

本站由 好事来 Hostlike.com 提供技术支持。